汽车行业,塑料应用的重点领域之一,据有关数据统计汽车塑料的用量占塑料总消费量的10%左右,即每年约有4000万吨塑料应用于汽车上。无论是外装饰件、内装饰件,还是功能与结构件,到处都可以看到塑料制件的影子。外装饰件的应用特点是以塑代钢,减轻汽车自重,主要部件有保险杠、挡泥板、车轮罩、导流板等;内装饰件的主要部件有仪表板、车门内板、副仪表板、杂物箱盖、座椅、后护板等;功能与结构件主要有油箱、散热器水室、空气过滤器罩、风扇叶等。
由于成型需要,注塑机、挤出机、中空机也广泛应用于汽车行业,特别是注塑机,一些注塑机制造商,超过50%的销售额来源于汽车行业。
汽车的销售情况,直接关系到塑料及塑料机械的冷暖。汽车行业的产业政策,也成为塑料产业从业人员重点关注点。
受益于我国新冠疫情的良好控制,受益于我国对新能源车持续的产业扶持政策,受益于我国对内部需求的激发。
今年4月过后至今,塑业企业,包括塑机企业,普遍迎来了订单持续性明显增长。据聚风塑料传媒了解,许多塑业企业的订单交付期排到了明年3、4月,个别企业排到了明年6、7月份。这与我国汽车产业自4月以来产销形势持续回暖完全正相关。
汽车行业持续回暖
据国家统计局数据显示,4月汽车制造业工业增加值同比增长5.8%,明显高于上月和同期。从此月开始,我国汽车产销开启了持续增长模式。
1-9月,我国汽车产销分别完成1695.7万辆和1711.6万辆,同比分别下降6.7%和6.9%,降幅较1-8月分别继续收窄2.9和2.8个百分点。
9月,汽车市场进入传统旺季,产销双双超过250万辆,创年内新高,环比分别增长19.1%和17.4%,同比分别增长14.1%和12.8%。截至9月,汽车产销已连续6个月呈现增长,其中销量已连续五个月增速保持在10%以上。

新能源汽车产业链景气度持续上行
此外,根据数据统计,1-10月,新能源汽车产销分别完成91.4万辆和90.1万辆,同比分别下降9.2%和7.1%,降幅较1-9月大幅收窄9.5和10.6个百分点。其中纯电动汽车产销均完成71.9万辆,同比分别下降12.2%和6.9%;插电式混合动力汽车产销分别完成19.5万辆和18.1万辆,产量同比增长4.6%,销量同比下降7.4%;燃料电池汽车产销分别完成647辆和658辆,同比分别下降53.5%和50.4%。可见在新能源汽车主要品种中,纯电动汽车产销降幅较1-9月已有了明显收窄;插电式混合动力汽车产量结束下降,开始呈现小幅增长。
为促进新能源汽车发展,我国实行了新能源汽车补贴与免税优惠扶持政策,在政府、车企及相关产业链公司的不断发展下,当前我国新能源汽车产业已达到世界前列水平,我国也拥有了全球最大的新能源汽车市场。目前,在促进国内大循环的经济战略大背景下,国家加大了新能源汽车产业推广力度。
今年,财政部在《2020年上半年中国财政政策执行情况报告》明确提出,支持保障能源安全,支持新能源汽车发展,支持增加国内油气产量,推进可再生能源发展。此次财政部提前下达2021年年度补贴,对于稳经济、促增长,推动新能源汽车发展迈上新台阶将起到重要的作用。
预计,2020年中国新能源汽车销量约为116万辆;到2025年新能源汽车销量将达到约542万辆。产品结构方面,纯电动汽车在新能源汽车市场占据的份额将由2020年的80.3%提升至2025年的90.9%。
汽车行业A股上市企业业绩由降转升
汽车行业,185家上市公司前三季度实现营收合计18566亿元,同比增加48.83亿元,增幅虽然只有0.26%,但与中期时下降9.23%相比,已经由降转升,成功翻盘,表明了车市正在加速回暖。
汽车行业上市公司,包括汽车整车、汽车配件以及销售、售后、美容等增值服务的企业。
12月3日,中国汽车工业协会总工程师、副秘书长叶盛基在世界智能汽车大会上表示,今年今年汽车产业形势跌宕起伏,历经将近四个月大幅下降。但总体来看,中国汽车产业基本保持相对稳定。今年汽车产销有望达到去年水平,其中新能源汽车产销有望达到甚至超过去年水平。
车用塑料正成为塑化界的新宠
在全球以塑代钢的大背景下,车用塑料正成为塑化界的新宠。众所周知全球变暖引发环境问题,全球14.3%的温室气体来源于汽车工业,减少碳排放,绿色出行和技能环保成为近年来发展低碳经济的主流趋势。要知道,减轻汽车自重是降低汽车排放的最有效措施之一,汽车自重每减少10%,燃油消耗可降低6%-8%,二氧化碳的排放量降低5%-6%。各大车企注重汽车轻量化、布局新能源汽车也是实现节能减排的必经之路。
由此可见,未来车用塑料的前景相当广阔。车用塑料有很多以往传统材料没有的优点,主要表现在重量轻、有良好的外观装饰效果、有多种实际应用功能、有良好的理化性能、容易加工成型、节约能源,可持续利用等各方面。
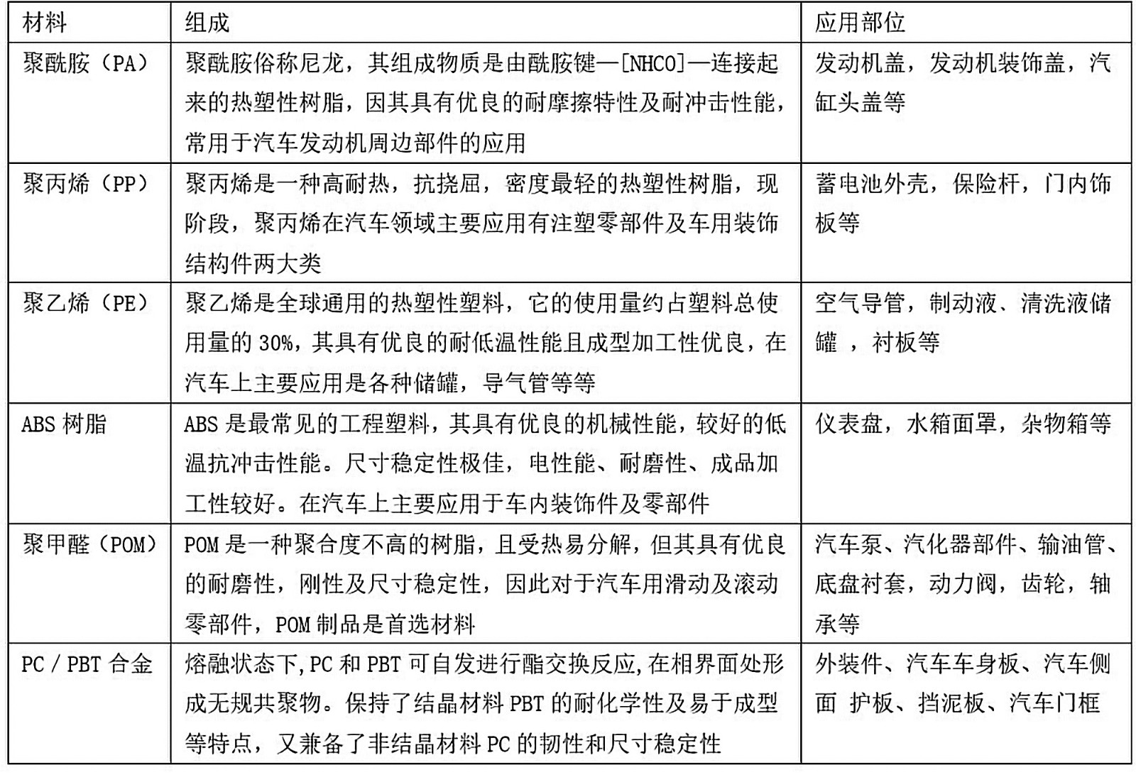
常见的车用塑料及其应用部位

车用塑料市场未来发展趋势
随着技术的革新,在严格法规的推动下,特别是在燃油效率方面,汽车行业对车用塑料配件的要求也随之增高,汽车轻量化技术的研究使得复合材料和创新材料应用趋于成熟。
就现今汽车塑料使用来说,还远没到饱和的程度。比如仅塑料保险杠就占到了约42%汽车塑料总用量,而塑料前端框架的使用也是近些年才流行起来,国内至今甚至都没有建立相关检测标准,由此可见多元化发展的目标还远没实现。而国外汽车饰件已基本实现塑料化,塑料在汽车上的应用也正在由饰件向外饰件、车身面板和结构件扩展。除了重量轻之外,塑料的使用还可以使车企降低生产成本,推进模块化组装实践,并改善汽车外部的空气动力学性能。
根据Global Market Insight的研究,预测五年内车用塑料市场的主要发展趋势如下:
01 | 对聚丙烯(PP)的需求将会增加。
它被采购为汽车内饰和外饰,以及引擎盖下的应用,经常取代金属部件。为了中和电池重量,PP将随着电动汽车(EV)产量的激增而激增。
02 | 聚乙烯(PE)消费可能仍将停滞不前。
虽然高密度聚乙烯继续取代燃气罐中的钢材,但影响聚乙烯需求的新趋势是电动汽车的激增。
03 | 尽管随着PP复合材料使用量的增加,ABS的消费可能会受到打击,但由于其在汽车内饰方面的公认质量,一些高端汽车仍然会对其有需求。
04 | 聚碳酸酯(PC)正在为自动驾驶汽车以及传统汽车的照明和电气化设定一个新的标准。
此外,PC还具有优异的抗冲击、耐热性、电性和耐候性。韧性、硬度和刚度的结合将推动PC在汽车塑料工业中的应用。
05 | 聚氯乙烯因其增强的阻燃性、优异的柔韧性、低(无)铅含量和高光泽度而具有吸引力。
PVC可以进行模压、注塑和吹塑成型,形成一系列产品。因此,汽车仪表板和车门对PVC的需求预计将增长到2024年。
06 | 北美和欧洲将继续吸引投资者进入汽车塑料市场,该行业的聚合物消费将经历较大的增长。
车用塑料有助于车企达到企业平均燃油经济性(CAFE)标准,更能迎合市场趋势和消费者的购买习惯。预计乘用车和公共交通车将继续采用聚合物技术。PE和PVC在越来越多的可回收呼声中脱颖而出,此外对PC和PP的需求也将继续增长。在接下来的五年甚至更长时间里,汽车塑料市场将经历一场显著的变革。
今后汽车塑料的发展重点是开发结构件、外饰件用增强复合材料和高性能树脂材料,并对材料的可回收性予以高度重视,虽然车用塑料回收仍是一个全球性的问题,但汽车塑料化已成为汽车发展的必然趋势。

